新闻详情

新闻详情

高效   负责   诚恳

行业快讯丨取消光伏等产品增值税出口退税 Cancellation of VAT Export Tax Rebates for Photovoltaic and Other Products

发表时间:2026-01-10 12:00


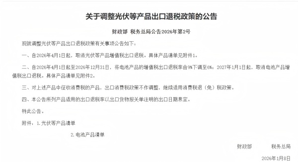
2026年1月8日,财政部、税务总局下发2026年第2号公告《关于调整光伏等产品出口退税政策的公告》:

一、自2026年4月1日起,取消光伏等产品增值税出口退税。

二、自2026年4月1日起至2026年12月31日,将电池产品的增值税出口退税率由9%下调至6%;2027年1月1日起,取消电池产品增值税出口退税。

三、对上述产品中征收消费税的产品,出口消费税政策不作调整,继续适用消费税退(免)税政策。

四、本公告所列产品适用的出口退税率以出口货物报关单注明的出口日期界定。


文件原文如下:

退税1(1).jpg


Announcement No. 2 of 2026 by the Ministry of Finance and State Taxation Administration on Adjusting Export Tax Rebate Policies for Photovoltaic and Other Products

To be implemented from April 1, 2026:

1.   From April 1, 2026, the value-added tax (VAT) export tax rebate for photovoltaic and other products shall be cancelled.

2.   From April 1, 2026 to December 31, 2026, the VAT export tax rebate rate for battery products shall be reduced from 9% to 6%; from January 1, 2027, the VAT export tax rebate for battery products shall be cancelled.

3.   For products listed above that are subject to consumption tax, the export consumption tax policy shall remain unchanged, and the consumption tax refund (exemption) policy shall continue to apply.

4.   The export tax rebate rates applicable to the products listed in this announcement shall be determined based on the export date indicated on the export cargo declaration form.

退税(1).jpg


底部logo

分享到:
拓肯在全球
jerry@tkgchina.com
0573-82879258
关于拓肯
产品中心
宣传片
企业历程
企业荣耀
企业展示
公司公众号